田东县中医医院妇科医疗设备院内采购公告
根据田东县中医医院发展的需要,我院拟进行妇科医疗设备院内采购,欢迎符合资格条件的供应商参加报价。项目内容如下:
一、采购项目
田东县中医医院妇科医疗设备院内采购
二、项目需求和说明
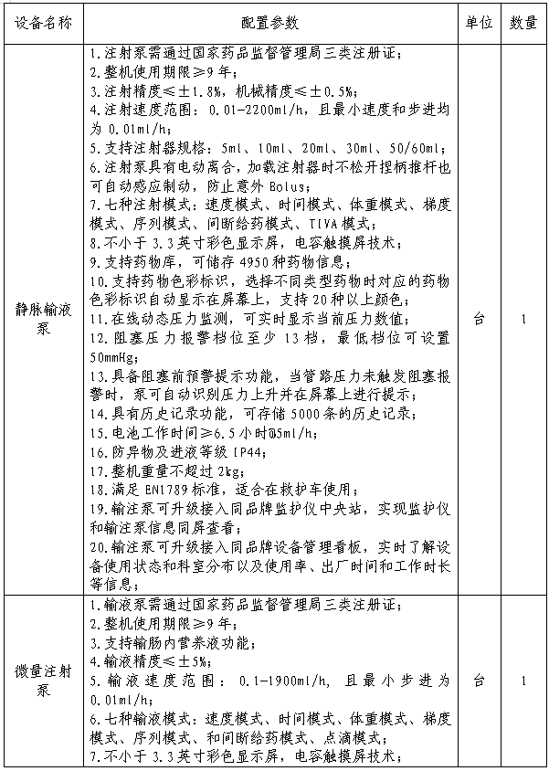
(一)采购内容:妇科医疗设备(具体配置参数详见采购需求表)


(二)采购预算:人民币壹万陆仟元整(¥16000.00),供应商报价不得超过该预算价,否则将被视为无效报价。
三、采购方式
院内采购
四、报价
以上产品采购进行一次报价。报价中必须包含产品名称、规格、单位、数量、单价、总价(含税)、交货期等。
五、供应商资格
(一)具有独立法人资格,提供有效期内的统一社会信用代码营业执照;
(二)具有良好的商业信誉和健全的财务会计制度;
(三)须具备医疗器械经营许可证(或备案凭证);
(四)参加政府采购活动前三年内,在经营活动中没有重大违法记录;
(五)法律、行政法规规定的其他条件;
(六)其他与项目相关资质(如有);
(七)本项目不接受联合体报名。
六、报价文件编制要求(所有材料须加盖公章)
(一)报价表(含税金)包括设备名称、价格(规格、单位、数量、单价)、总金额、原厂授权书、售后服务承诺函、联系人及联系方式以及报价人认为其他需要提交的材料;
(二)报价人有效证件:有效期内的统一社会信用代码营业执照、法定代表人身份证、法人授权委托书原件和委托代理人身份证(委托代理时必须提供)等;
(三)报价文件的封装要求:供应商应将报价文件按正、副本(正本一份、副本二份)装入文件袋内,封装后用密封条在文件袋上下封口处加以密封,封口处加盖报价供应商公章,并在封面注明《田东县中医医院妇科医疗设备院内采购报价文件》、报价公司名称、联系人及联系电话;
(四)报价文件递交方式:邮寄或现场递交至田东县中医医院采购办(田东县平马镇金芒大道北63号,联系电话:0776-5215152);
(五)供应商应仔细阅读本公告的所有内容,按照要求编制响应文件,并保证所提供的全部资料的真实性;
(六)报价文件递交截止时间:2025年11月12日18:00前,逾期送达或未按要求密封的报价文件将不予受理。
七、采购结果的确定
根据符合采购需求、质量保障、内容的适用性、售后服务、价格等方面综合评标原则确定成交供应商,不担保低价者成交,如成交供应商所提供的产品与采购要求的技术参数不一致的,我院有权取消其成交资格。
八、监督与异议
1.本次采购全程接受医院纪检监察部门监督;
2.监督电话:0776-5239252(田东县中医医院纪检监察室);
3.对采购过程有异议者,可在成交结果公示期内以书面形式实名提出。
九、其他说明
1.采购结果查询:http://www.tdxzyy.com.cn;
2.未中标单位不另行通知;
3.本公告最终解释权归田东县中医医院所有。
田东县中医医院
2025年11月10日

账号+密码登录
手机+密码登录
还没有账号?
立即注册